MCU
ESP32 DevKit V1(ESP-WROOM-32)
IDE
Arduino IDE
목표
ESP32 DevKit V1으로 RGB LED Strip 구동

 

0. SK9822(SPI 방식 RGB LED)

- SK9822는 two-wire 전송 채널 3(RGB) 구동 지능형 제어 회로 및 조명

- 3가지 RGB 출력 제어, 8Bit(256) 색상, 밝기 조절을 위한 5Bit(32);

- 3개의 정전류 구동, 자체 감지 기능별 신호

- 최대 30MHZ 직렬 데이터 입력 주파수

 

1. Arduino IDE

Tools - Board - esp32 - ESP32 Dev module 선택

(이전 사용한 보드가 선택 되어져 있음)

 

2-1. APA102 라이브러리 설치

Sketch - Include Library - Manage Libraries

APA102 검색 - APA102 by Polulu 설치

 

2-2. Rainbow 예제 소스 불러오기

File - Examples - APA102 - Rainbow 선택

 

2-3. 코드 수정

ESP32 DEVKITV1의

- 12번에 data 연결

- 13번에 clock 연결

- LED 갯수가 10개

const uint8_t dataPin = 12;
const uint8_t clockPin = 13;

// Create an object for writing to the LED strip.
APA102<dataPin, clockPin> ledStrip;

// Set the number of LEDs to control.
const uint16_t ledCount = 10;
 

 

3. Compile 및 Upload

Sketch - Verify/Compile

4. 동작 확인

 

 

 

 

1. LED(SPI 방식 RGB LED)

- SK9822(APA102C)는 two-wire 전송 채널 3(RGB) 구동 지능형 제어 회로 및 조명

- 3가지 RGB 출력 제어, 8Bit(256) 색상, 밝기 조절을 위한 5Bit(32);

- 3개의 정전류 구동, 자체 감지 기능별 신호

- 최대 30MHZ 직렬 데이터 입력 주파수

사진 삭제

사진 설명을 입력하세요.

 

2. Specifications

항목
스펙
작동 전압
5V DC
전류 소모
각 색상 채널 당 최대 20mA (RGB 최대 60mA)
데이터 속도
최대 20MHz
데이터 핀
DI (데이터 입력), CI (클럭 입력)
색 깊이
24비트 (RGB 각 8비트)
LED 모듈 크기
약 5mm x 5mm

Absolute Maximum Ratings

The electrical parameters

※ 전기적 스펙은 제조사 마다 다르므로 사용전에 반드시 확인

 

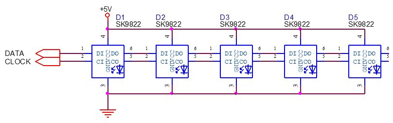
3. 회로 구성 및 설명

 

4. 제어 방법

데이터 시트 보고 직접 라이브러리를 만들어도 되나, 더 똑똑한 사람 라이브러리를 활용하도록 하자.(라이센스 확인 필수)

 

https://github.com/pimoroni/blinkt

 

GitHub - pimoroni/blinkt: Python Library for Blinkt; 8 APA102 LEDs for your Raspberry Pi

Python Library for Blinkt; 8 APA102 LEDs for your Raspberry Pi - pimoroni/blinkt

github.com

 

'전자 부품 > LED' 카테고리의 다른 글

LED(light emitting diode) 및 제어 회로  (0) 2025.03.16

+ Recent posts