스테핑 모터는 구조상 다음의 3가지로 분류 된다.
- 가변 릴럭턴스형(Variable Reluctance Type)
- 영구 자석형(Permanent Magnet Type)
- 복합형(Hybrid Type)
또 다른 분류로는
- 유니 폴라와 바이 폴라(Unipolar, Bipolar)
- 유니파일러와 바이파일러(Unifilar, Bifilar)
각 분류별 설명은 정보가 많아서, 여기서는 Hybrid Unipolar 2상 스테핑 모터의 정전류 구동 방법에 대해서 설명 한다.
MOTOR(1) - Hybrid Unipolar 2상 스테핑 모터

- 로터치수(ZR) = 50 / 스텝각 = 1.8도 / 분해능 = 200(1바퀴 도는데 200pulse)
- Wiring Diagram(2상 6선식)

- 1상 여자 방식(1회전 하는데 200pulse)
|
A
|
1
|
0
|
0
|
0
|
1
|
0
|
0
|
0
|
1
|
0
|
|
||||||||||
|
/A
|
0
|
0
|
1
|
0
|
0
|
0
|
1
|
0
|
0
|
0
|
|
||||||||||
|
B
|
0
|
1
|
0
|
0
|
0
|
1
|
0
|
0
|
0
|
1
|
|
||||||||||
|
/B
|
0
|
0
|
0
|
1
|
0
|
0
|
0
|
1
|
0
|
0
|
|
||||||||||
|
0x
|
1
|
4
|
2
|
8
|
1
|
4
|
2
|
8
|
1
|
4
|
|
||||||||||
- 2상 여자 방식(1회전 하는데 200pulse)
|
A
|
1
|
0
|
0
|
1
|
1
|
0
|
0
|
1
|
1
|
0
|
|
||||||||||
|
/A
|
0
|
1
|
1
|
0
|
0
|
1
|
1
|
0
|
0
|
1
|
|
||||||||||
|
B
|
1
|
1
|
0
|
0
|
1
|
1
|
0
|
0
|
1
|
1
|
|
||||||||||
|
/B
|
0
|
0
|
1
|
1
|
0
|
0
|
1
|
1
|
0
|
0
|
|
||||||||||
|
0x
|
5
|
6
|
A
|
9
|
5
|
6
|
A
|
9
|
5
|
6
|
|
||||||||||
- 1-2상 여자 방식(1회전 하는데 400pulse)
|
A
|
1
|
1
|
0
|
0
|
0
|
0
|
0
|
1
|
1
|
1
|
0
|
0
|
0
|
0
|
0
|
1
|
1
|
1
|
0
|
0
|
|
/A
|
0
|
0
|
0
|
1
|
1
|
1
|
0
|
0
|
0
|
0
|
0
|
1
|
1
|
1
|
0
|
0
|
0
|
0
|
0
|
1
|
|
B
|
0
|
1
|
1
|
1
|
0
|
0
|
0
|
0
|
0
|
1
|
1
|
1
|
0
|
0
|
0
|
0
|
0
|
1
|
1
|
1
|
|
/B
|
0
|
0
|
0
|
0
|
0
|
1
|
1
|
1
|
0
|
0
|
0
|
0
|
0
|
1
|
1
|
1
|
0
|
0
|
0
|
0
|
|
0x
|
1
|
5
|
4
|
6
|
2
|
A
|
8
|
9
|
1
|
5
|
4
|
6
|
2
|
A
|
8
|
9
|
1
|
5
|
4
|
6
|
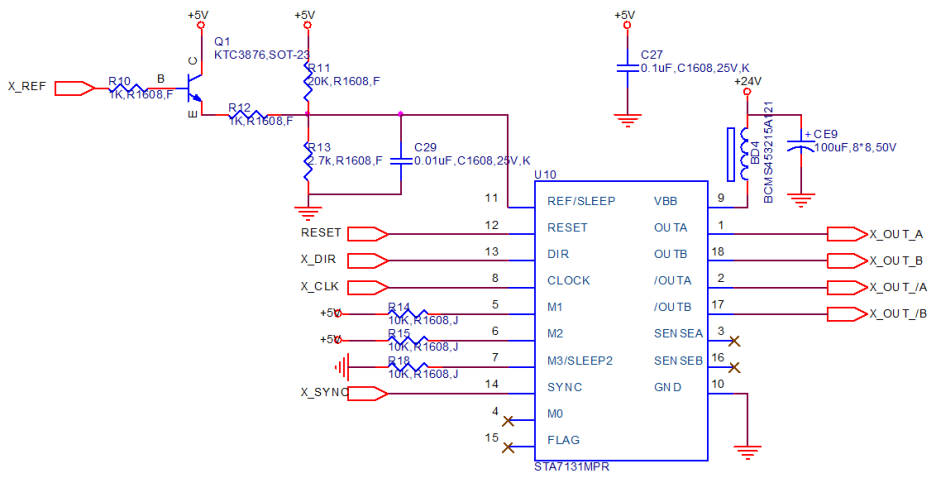
- 회로도

- A, B, /A, /B 상을 위의 여자 방식에 맞춰 TR을 on-off 시키는 방식의 드라이버 IC : SLA7042
- clk만 주파수에 맞춰 입력하면 자동으로 A, B, /A, /B상을 만들어 주는 드라이버 IC : SLA7026
- 위 회로에서는 상용 스테핑 모터 드라이버 IC : STA7131MPR(SANKEN) 사용함
; 상용 드라이버 IC 사용 권장합니다. clk만 입력해 주면 모터 제어 파형을 생성(직접 회로 만드는것 보다 공간 절약, 가격 저렴, 효율 높음, 암쇼트 방지 등의 장점이 있음)














