목표
Flyback diode의 역할 및 사용예

 

Flyback(Freewheeling) diode, 환류 다이오드(이하 Flyback diode)

- 인덕터에 흐르는 전류가 단방향일 때, 인덕터 또는 인덕터를 포함한 부하와 병렬로 접속되어 있는 다이오드

- 출력이 직류이고 유도성 부하를 가진 반도체 전력 회로의 경우, 전원으로부터 에너지 공급이 차단되었을 때 인덕터에 저장되어 있는 에너지에 의한 인덕터 전류가 연속적으로 흐를 수 있도록 하는 다이오드

- 전류를 차단했음에도, 인덕터에 저장된 전류가 회로에 영향을 줄수 있으므로, 인덕터를 사용하는 곳에는 Flyback diode를 붙여야 함

- 아래의 예시에 있는 다이오드는 모두 Flyback diode임

 

1. Step-Down Switching Regulator

LM2575, Onsemi

2. Relay

Relay

 

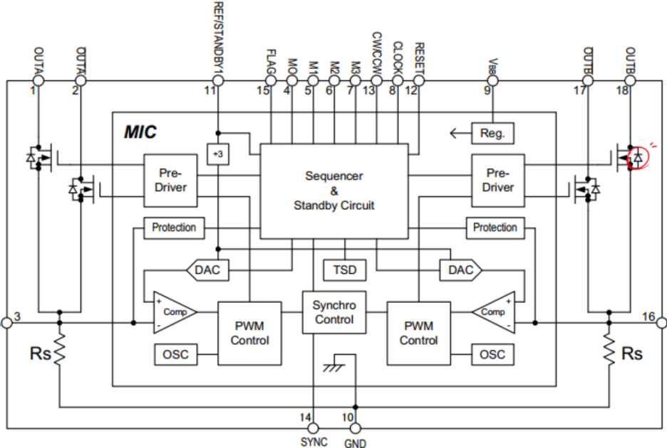
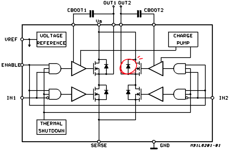
3. FULL BRIDGE(H-Bridge) DRIVER

L6201, ST

 

STA7133MC, Sanken

1, 3번과 같은 경우는 IC 내장이거나 권장 회로가 있기 때문에 보고 따라하면 되는데, 2번 같은 경우에는 놓치기 쉽다. 처음에는 별 문제 없는 것처럼 보이지만, 시간이 지난후에 Relay가 아닌 주변 회로가 망가지는등(SMPS, 레귤레이터 파손 등) 문제가 발생할 가능성이 높다.

Relay 회로 구성이 문제지만, 애꿎은 주변 회로만 들쑤셔 봐야 해결은 안되고

 

+ Recent posts